Try this the next time you talk about digital advertising with your digital marketing team and/or your agency. Print out a page with your ad on it. Put it on the whiteboard and give your buying team a marker and ask them to draw out exactly how that particular ad showed up on that particular website and why. By that, I mean all the names of the ad tech and martech players involved. No looking anything up.
Bet they can’t do it on the fly.

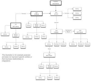
Take a look at this diagram, published today by Rebel AI CEO Manny Puentes in AdExchanger, discussing Ads.txt.
Read the article on his take on the shortcomings of the ads.txt solution. See if you can make any sense of it.
Feel better now about your programmatic buying?

You must be logged in to post a comment.